|
建筑工程系
返回学校站点
系部首页
|
系部动态
|
通知公告
|
德育天地
|
教学园地
|
实训基地
|
党建工作
|
建筑工程技术教学创新团队
当前位置:
系部首页
> 实训基地 正文
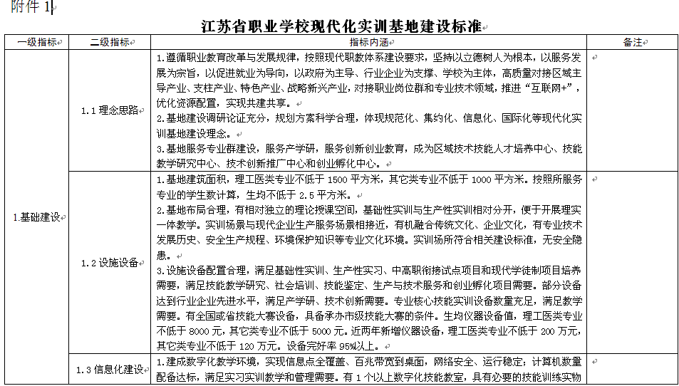
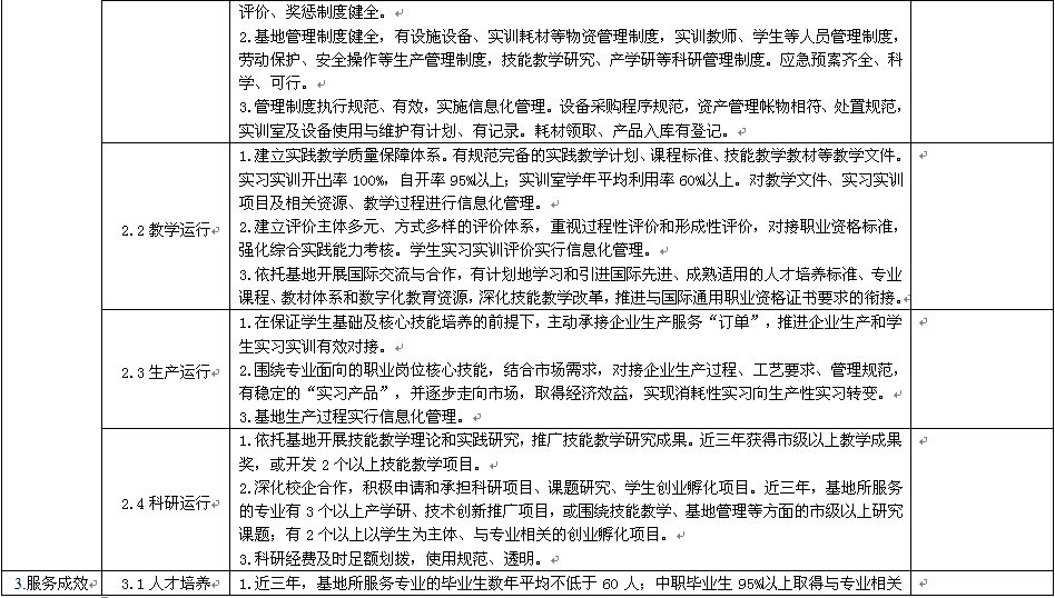
江苏省职业学校现代化实训基地建设标准
日期:2017-10-18 来源:江苏省泰兴中等专业学校 点击:
上一篇:
重视实践教学,增强教学效果
下一篇:
我系组织学生参加建筑专业工程测量员技能鉴定
手机扫描访问